Récemment, des scientifiques français ont sans doute effectué un bond très importante en ce qui concerne la médecine régénératrice. Selon leurs résultats, un certain type de cellules seraient au cœur des mécanismes de régénération chez tous les vertébrés. Ces travaux pourraient potentiellement ouvrir la voie vers un moyen de restaurer les tissus biologiques et leurs fonctions chez l’humain.
Une capacité active durant un laps de temps très limité
Rappelons tout d’abord que dans le règne animal, certaines espèces sont capables de régénérer leurs membres. Citons notamment le poisson-zèbre (nageoires, organes), l’étoile de mer (bras), les lézards et autres salamandres (queue) ou encore, l’axolotl (membres, cerveau, cœur). Qu’en est t-il chez les mammifères ? Comme l’explique un communiqué de l’Inserm publié le 8 janvier 2026, la fonction est très limitée sauf quelques exceptions. Les exemples connus sont le cerf, renouvelant ses bois chaque année et le lapin, capable de de réparer des tissus excisés à l’intérieur de ses oreilles.
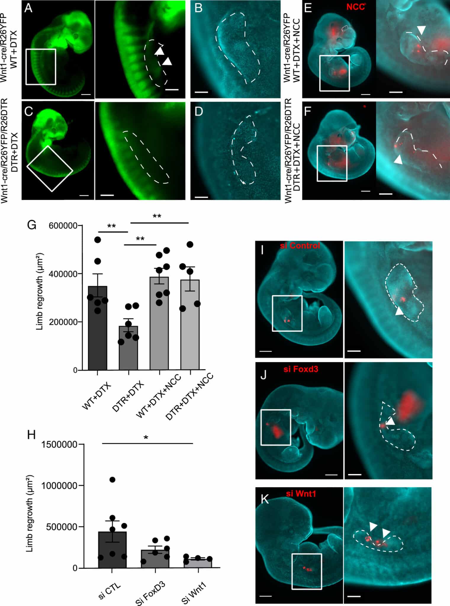
Dernièrement, des chercheurs de l’Inserm, du CHU de Montpellier et de l’Université de Montpellier ont collaboré dans le cadre du programme de recherche Biothérapies et Bioproduction de Thérapies Innovantes (BBTI). Publiés dans la revue PNAS le 23 décembre 2025, ces travaux montrent que les embryons de souris peuvent initier la régénération des bourgeons de membres antérieurs seulement durant un laps de temps extrêmement court du développement, soit entre 10,5 et 12,5 jours après la fécondation. Or à ce moment là, les bourgeons commencent tout juste à se former et en dehors de cette période, la capacité de régénération disparait définitivement.
Cette conclusion a été possible après l’amputation du bourgeon de membre antérieur d’embryons de souris cultivés en laboratoire 10,5 jours après la fécondation. Le bourgeon débutait sa régénération au cours des 24 heures suivantes. Cependant, la même expérience effectuée 12,5 jours après la fécondation a démontré une absence de régénération.

Une faculté qu’il serait possible de réactiver
Selon les auteurs de l’étude, cette capacité repose sur les cellules de la crête neurale, une structure embryonnaire transitoire chez les vertébrés – et donc également chez l’humain. Cette dernière se forme au niveau des bords de la plaque neurale pendant le développement, avant de migrer afin de donner naissance à une grande variété de cellules et de tissus. Les cellules de la crête neurale sont notamment connues pour jouer un rôle clé dans le développement du squelette et du système nerveux, entre autres.
Dans le cadre de l’expérience, les cellules ont migré vers la zone concernée par l’amputation, trois heures après cette dernière. Celles-ci ont alors participé à la formation d’un blastème, c’est à dire un amas de cellules immatures permettant la repousse. Or, la repousse échoue lorsque les cellules sont absentes mais les scientifiques ont affirmé que cette faculté pouvait être restaurée en cas de transplantation de ces mêmes cellules.
Les chercheurs ont utilisé des puces à ADN, permettant d’analyser l’activité simultanée de milliers de gènes. Ceci a donné l’occasion de comprendre que les gènes BMP4 et FGF8, activés lors de la formation des membres dès le stade embryonnaire mais absents après l’amputation, se réactivaient lors de la régénération. Ainsi, ces gènes ont un rôle essentiel dans la restauration des membres amputés. Les chercheurs ont également évoqué WNT1 et FOXD3, caractéristiques des cellules de la crête neurale et actifs entre le 8ᵉ et le 10ᵉ jour après la fécondation, justement lorsque les bourgeons commencent leur formation.
De possibles applications chez l’humain ?
Certaines études antérieures avaient déjà mis en évidence le rôle des cellules de la crête neurale lors de la régénération de queues (et autres membres) chez les tritons, ou encore de l’extrémité des doigts chez les embryons de souris. La récente étude de l’Inserm offre donc une ébauche d’explication concernant la perte de la capacité de régénération chez les souris adultes. En somme, si ces cellules sont encore présentes, ces dernières se trouvent dans l’incapacité de réactiver les gènes nécessaires à la régénération des tissus qui s’exprimaient au stade embryonnaire.
Désormais, les scientifiques tentent de comprendre si l’humain est également concerné par ce type de mécanismes. Il s’agira de mieux comprendre la régénération des tissus et tenter de définir s’il pourrait être un jour possible de réactiver ces mécanismes à des fins thérapeutiques chez l’humain, c’est à dire la pleine restauration des tissus biologiques et de leurs fonctions.
